权威再发布!ESMO局部结肠癌临床实践指南8大推荐要点一览
发布日期:2020-08-26 浏览次数:
结直肠癌(CRC)是男性的第三常见肿瘤,女性的第二常见肿瘤,占全球所有肿瘤类型的10%,男性对比女性的发病率高出25%,而且不同国家之间差异明显,预计每年有超过600000例患者死于结直肠癌,CRC是全球第四大癌症相关死因。本指南在2013版ESMO临床实践指南基础上进行了更新,本文整理了指南推荐要点,供读者参考。
结肠癌(CRC)的风险因素可分为生活方式或行为特征和遗传因素两大类。应根据CRC个体发生风险调整筛查试验。年龄被认为是散发性结肠癌的主要不可变危险因素:近70%患者年龄为65岁以上,40岁之前散发性结肠癌很罕见,有研究显示,40-44岁年龄组发病率有所增加。
以下任一种疾病都被认为是结肠癌的高危人群,必须积极筛查,若有遗传性癌症综合征,需要进行遗传咨询。
➤有腺瘤、结肠癌、炎症性肠病病史(克罗恩病和溃疡性结肠炎)。
➤有明显结肠癌或腺瘤家族史。
➤一种遗传性癌症综合征(占所有CRC的2%~5%),如家族性腺瘤性息肉病(1%)、林奇综合征(遗传性非息肉性大肠癌) (2%~4%)、Turcot综合征、黑斑息肉综合征和MUTYH相关息肉病。
01 筛查原则——推荐要点
肿瘤处于早期和可治愈阶段时,逐步地筛查有助于肿瘤预防和早期诊断,对于平均风险人群,应遵循欧洲和美国CRC筛查循证指南。
结肠镜检查
➤结肠镜检查虽具有侵入性,但在诊断和治疗方面均有优势。
➤与其他检查相比,结肠镜检查具有高敏感性和特异性,推荐一般风险男性和女性进行进行完整的结肠镜检查 [II, B]。最佳年龄为50~74岁[V, D],阴性结果重复检查的最佳时间间隔为10年[III, C]。
➤对于拒绝结肠镜检查的人群,每5-10年进行一次乙状结肠镜检查(FS)可能是一种可替代选择[II, B]。推荐与每年一次的粪便隐血试验(FOBT)结合使用,以减少右伴结肠癌的发生风险[III, B]。
➤其他侵袭性检查包括胶囊内镜检查不推荐用于筛查[IV]。
非侵袭性检查
➤建议年龄50岁以上且未参加结肠镜筛查的一般风险男性和女性进行非结肠镜检查。最佳检测频率为每年一次,不迟于每三年一次[I,B]。检查结果阳性时,必须尽早进行结肠镜检查[I,A]。
➤在现有检测中,粪便免疫化学检测(FIT)在腺瘤和癌症的检出率和阳性预测方面优于高分辨率愈创木脂粪便隐血测试[III]。其他新型方法包括基于DNA的检测或使用其他标记物的检测(例如,M2-PK),目前缺乏试验性能的正式比较,与其他试验的整合需要监测。
02 诊断——推荐要点
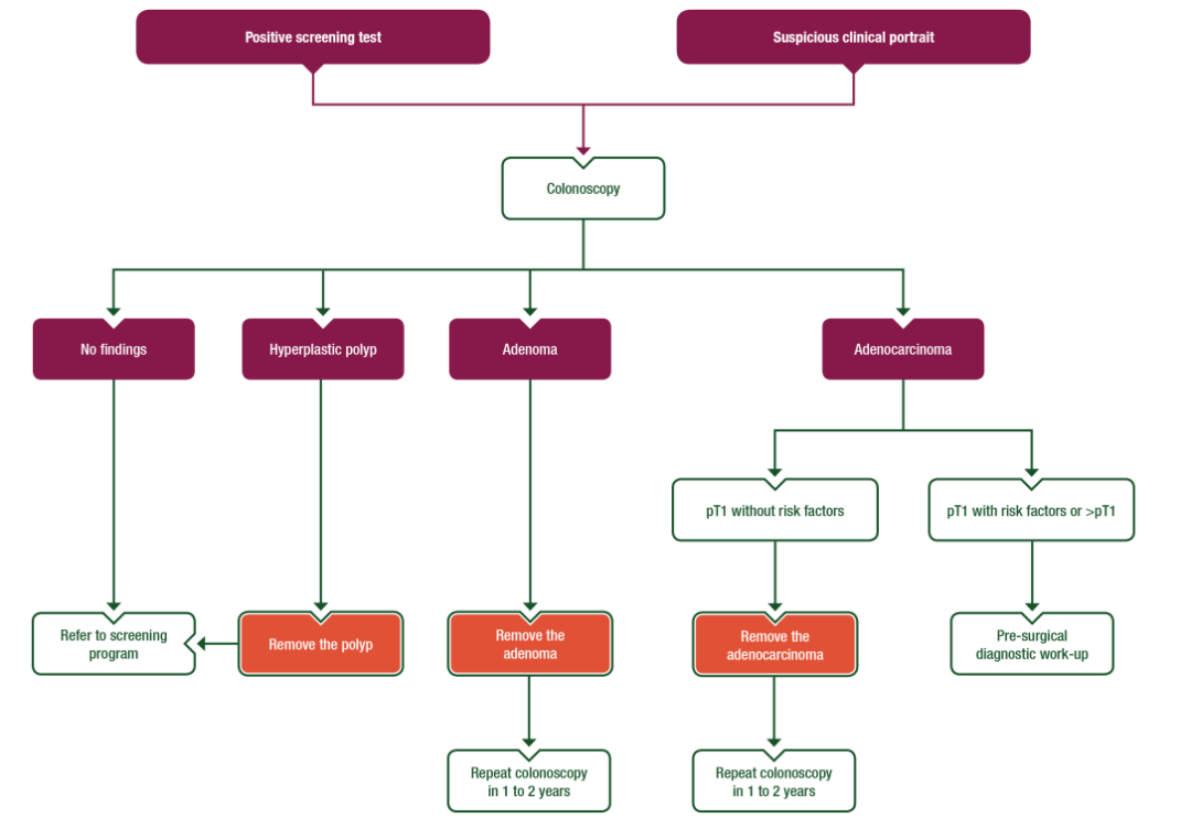
➤在没有紧急肿瘤切除适应证的情况下,推荐采用全结肠镜检查来确诊结肠癌并排除同期肿瘤。若不能进行全结肠镜检查,左半结肠镜联合CT结肠镜检查是一种可选方案[I,A]。
➤若在手术前或手术中没有进行结肠镜检查,则应在肿瘤切除后3-6个月内进行全结肠镜检查[IV, B]。
➤在确定最终治疗方案之前,必须进行全面体格检查和实验室检查,包括全血细胞计数、生物化学检查、血清CEA [III,A]。
➤胸腔、腹腔和盆腔CT(腔内静脉注射造影剂)是评价CRC进展的首选放射学方法[II, B]。
03 局部结肠癌的管理
➤内镜下粘膜切除术足以实现非侵入性切除(结肠癌原位癌,即上皮内或粘膜内)腺癌[IV, B]。
➤需病理学家和外科医生对息肉浸润性癌(pT1)进行细致观察。要求手术切除淋巴结的高危特征包括淋巴管或静脉侵犯、3级分化、明显(>1级)的肿瘤出芽[IV, B]。
➤鉴于复发率低、耐受性高以及内科治疗相似的结果,无禁忌证时,专业技术可行的情况下,可以安全地进行腹腔镜结肠切除术[I, C]。
➤阻塞性结直肠癌可采用一期或两期手术治疗方式。
04 01 生活方式与GC风险
病理学报告
➤标准的手术/病理报告应包括标本描述、手术过程、肿瘤位置和大小、肉眼可见的肿瘤穿孔、组织学类型和分级、延伸至肠壁和邻近器官、肿瘤距切除边缘的距离(近端、远端和放射状)、是否存在癌结节、淋巴管和/或神经周围侵犯、肿瘤出芽、切除和受累区域淋巴结的位置和数量、MMR/MSI状态和其他器官受累情况[IV, A]。
05 风险评估
➤辅助治疗的选择方案应与患者进行充分讨论,肿瘤复发风险,化疗的预期获益和并发症风险应考虑在内。
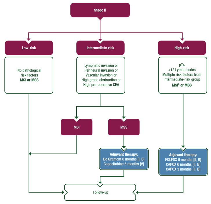
➤结肠癌切除术后复发风险应综合TNM分期、MMR/MSI状态和采样淋巴结数(+/- 12)进行评估[III, A]。
➤II期肿瘤风险评估的微调,应考虑其他临床病理特征,例如组织学亚型、分级、淋巴管或静脉或周围神经侵犯、淋巴炎症反应、累及切除边缘和血清CEA等[III, A]。
➤仅患者年龄对是否接受辅助治疗无预测价值,必须结合潜在获益、潜在复发风险、与生物学年龄相关的预期寿命和并发症综合考虑。一般来说,氟尿嘧啶±奥沙利铂的治疗获益似乎有限,毒性可能性更高。
➤MSI/MMR状态是辅助治疗决策中唯一有效的分子标记物,应在II期结直肠癌中确定MSI/MMR状态;III期结直肠癌中,MMR状态仅限于检测和识别林奇综合征[IV, A]。
➤根据监管机构的建议,在开始使用含氟嘧啶的辅助治疗方案之前,强烈建议进行DPD基因分型或表型分型[III, A]。
➤由于缺乏对化疗获益的预测价值,基因表达特征不建议用于常规治疗的指导;虽然其在预测化疗获益方面的作用尚不明确,但临床医生和患者可能会考虑用来补充中等风险II期疾病的临床病理信息[II, C]
➤可考虑Immunoscore™与TNM评分联合使用,以改善早期结肠癌患者的预后,从而调整II期甚至低风险III期患者的化疗决策过程[III, C],但预测化疗是否获益仍不明确。
06 治疗选择
III期疾病
➤氟尿嘧啶或卡培他滨+奥沙利铂是III期结肠癌辅助治疗的基础方案[I, A]。
➤基于IDEA研究,综合考虑病理风险特征、并发症和风险评估,III期结肠癌CAPOX辅助治疗方案的治疗时长可调整为3个月或6个月[I, A]或6个月的FOLFOX方案[I, A]。
➤基于IDEA研究,根据风险亚组进一步改善的治疗方案需谨慎选择:3个月CAPOX 方案(T1-3 N1),6个月CAPOX方案 (T4或N2)或6个月FOLFOX方案 (T1-3 N1或T4或N2),因为这是基于IDEA事后分析,交互分析无统计学差异[V]。
➤对于不适合或不能耐受奥沙利铂的患者,卡培他滨或LV5FU2持续输注6个月是可接受的辅助治疗方案[I, A]。
II期疾病
➤对于低风险II期结肠癌患者,建议进行随访[I, A]。
➤对于中等风险(非MMR/MSI +除pT4或经评估的<12淋巴结的任何危险因素)患者,推荐使用6个月氟尿嘧啶[I, B]。
➤II期高危患者(pT4或<12个淋巴结或多个中等危险因素,不论MSI状态如何)可考虑加用奥沙利铂[I, C]。
➤高风险II期结肠癌患者可考虑使用3个月CAPOX方案,IDEA汇总分析显示,3个月CAPOX和FOLFOX方案对比6个月显示非劣效性[II, B]。
07 辅助化疗时机
➤尽快开始辅助化疗至关重要,最好不要迟于手术后8周[I, A]。
印度肿瘤药房(India Pharmacy)是印度新德里肿瘤药房信息咨询服务平台,旨在为患者提供各类进口原研 进口仿制 最新研制等医药信息咨询 跨境医药电商直邮服务,让患者轻松获取全球最佳药品有更多选择,基本涵盖新特药 抗癌药 靶向药 丙肝 乙肝 高血压 糖尿病 痛风 等药品,欢迎咨询!官方微信 yigou120
