注射用恩美曲妥珠单抗说明书,请仔细阅读说明书并在医师指导下使用
【药品名称】
通用名:注射用恩美曲妥珠单抗
商品名:赫赛莱® 英文:Kadcyla®
英文名:Trastuzumab Emtansine for Injection
【药品成份】
活性成份:恩美曲妥珠单抗
恩美曲妥珠单抗是一种靶向 HER2 的抗体-药物偶联物(ADC),含有人源化抗-HER2 IgG1 曲妥珠单抗,该抗体通过稳定的硫醚连接体 MCC(4-[N-马来酰亚胺甲基]环己烷-1-羧酸 酯)与微管抑制药物 DM1(美坦辛衍生物)共价结合。
分子量:约 148,781 Da。
辅料:琥珀酸、氢氧化钠、聚山梨酯 20、蔗糖。
【药品性状】
注射用恩美曲妥珠单抗是白色至类白色无菌冻干粉饼,供静脉输注用。
【适应症】
赫赛莱单药适用于接受了紫杉烷类联合曲妥珠单抗为基础的新辅助治疗后仍残存侵袭性病 灶的 HER2 阳性早期乳腺癌患者的辅助治疗。
【规格】
100 mg/瓶;160 mg/瓶。
【用法用量】
给药用法:
本品须由专业医疗人员复溶和稀释,并采用静脉输注给药。不得静脉推注或快速静脉注射。
推荐剂量:
本品推荐剂量为 3.6 mg/kg,采用静脉输注给药,每 3 周一次(21 天为一个周期)。
给予起始剂量时采用 90 分钟静脉输注。在输注期间应观察患者,并于初始剂量给药后至 少 90 分钟内观察发热、寒战或其它输液相关反应。给药期间应密切监测输注部位,防止可能 出现皮下外渗的情况。
如果既往输注时的耐受性良好,则给予本品的后续剂量时可采用 30 分钟输注,并且应在 输注期间和输注后至少 30 分钟内对患者进行观察。
如果患者出现输注相关症状,应减慢本品的输注速率或中断给药。 出现危及生命的输液反应时,应终止治疗。
治疗持续时间:
早期乳腺癌患者应接受共 14 个周期的治疗,除非疾病复发或出现无法控制的毒性。
给药延迟或漏用:
当遗漏一次计划给药时,应尽快给药;切勿等到下次计划周期时给药。同时应调整给药时间表,确保后续给药间隔为 3 周。可按照患者最近一次输注时可耐受的速率进行给药。
【特殊人群】
儿童用药:
用于 18 岁以下儿童和青少年的安全性和有效性尚不明确。
老年人用药:
大于 65 岁老年患者无需剂量调整。
肾功能不全患者:
轻度或中度肾功能不全患者无需剂量调整。由于药代动力学数据有限, 尚无针对重度肾功能不全患者的推荐剂量。
肝功能不全患者:
轻度或中度肝损害患者无需调整本品的起始剂量。尚未在重度肝损害患者中进行研究。由于已观察到本品具 有肝脏毒性,故应谨慎治疗肝损害患者。
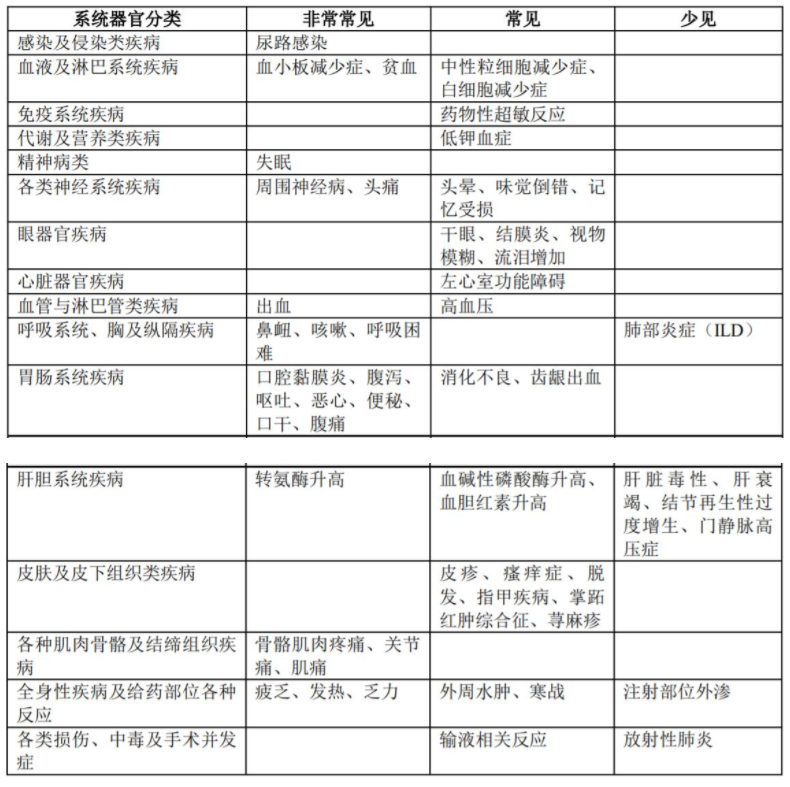
【副作用和不良反应】
在临床试验中,恩美曲妥珠单抗最常见(发生率≥25%)的副作用和不良反应是:
恶心、疲乏、骨骼肌肉疼痛、出血、 头痛、转氨酶升高、血小板减少症及周围神经病。这些不良反应的严重程度大部分为 1 级或 2 级(较轻)。
临床试验中发现,恩美曲妥珠单抗最常见的(发生率>0.5%)严重副作用和不良反应有:
出血、发热、血小 板减少症、呼吸困难、腹痛、骨骼肌肉疼痛及呕吐。
恩美曲妥珠单抗在临床试验中主要的副作用和不良反应见下表:

【孕妇及哺乳期妇女用药】
避孕措施:
在接受本品治疗时,以及在本品末次给药后至少 7 个月内,育龄妇女和有生育潜能男性患 11 者的女性伴侣应采取有效的避孕措施。
孕妇:
未在孕妇中进行本品临床研究。未实施过有关本品的生殖和发育毒理研究。
曲妥珠单抗是本品的成分之一,孕妇使用曲妥珠单抗时会对胎儿造成伤害或导致胎儿死亡。 上市后已报道过接受曲妥珠单抗治疗的孕妇羊水过少,其中一些与致命性肺发育不良有关的病 例。与 DM1 类别相同的美坦辛的动物研究表明微管抑制细胞毒性药物成分 DM1 可能具有致畸 性和潜在胚胎毒性。
不建议孕妇使用本品。怀孕妇女应联系其医生,并由医生告知其治疗可能伤害胎儿。如果 怀孕妇女接受本品治疗,应多科室会诊对其进行密切监护。
生产及分娩:
生产及分娩过程中使用本品的安全性尚未确立。
哺乳期:
尚不确定本品是否会分泌至人乳中。由于许多药物均可分泌至人乳中,并且本品可能会导 致哺乳婴儿出现严重不良反应,因此在开始接受治疗之前,女性患者应终止哺乳。在本品末次 给药后 7 个月,女性患者可开始哺乳。
【贮藏】
西林瓶:
2~8°C 避光贮存。
如果超出包装上显示的有效期(EXP),不得使用。
复溶溶液的有效期:
使用无菌注射用水复溶的本品应在复溶后立即使用。如果未立即使用,复溶后药液可在 2~8℃下贮藏最长 24 小时,此后必须丢弃。
请勿冷冻复溶溶液。
【包装】
西林瓶 1 瓶/盒
【有效期】
36 个月
印度肿瘤药房(India Pharmacy)是印度新德里肿瘤药房信息咨询服务平台,旨在为患者提供各类进口原研 进口仿制 最新研制等医药信息咨询 跨境医药电商直邮服务,让患者轻松获取全球最佳药品有更多选择,基本涵盖新特药 抗癌药 靶向药 丙肝 乙肝 高血压 糖尿病 痛风 等药品,欢迎咨询!官方微信 yindu948